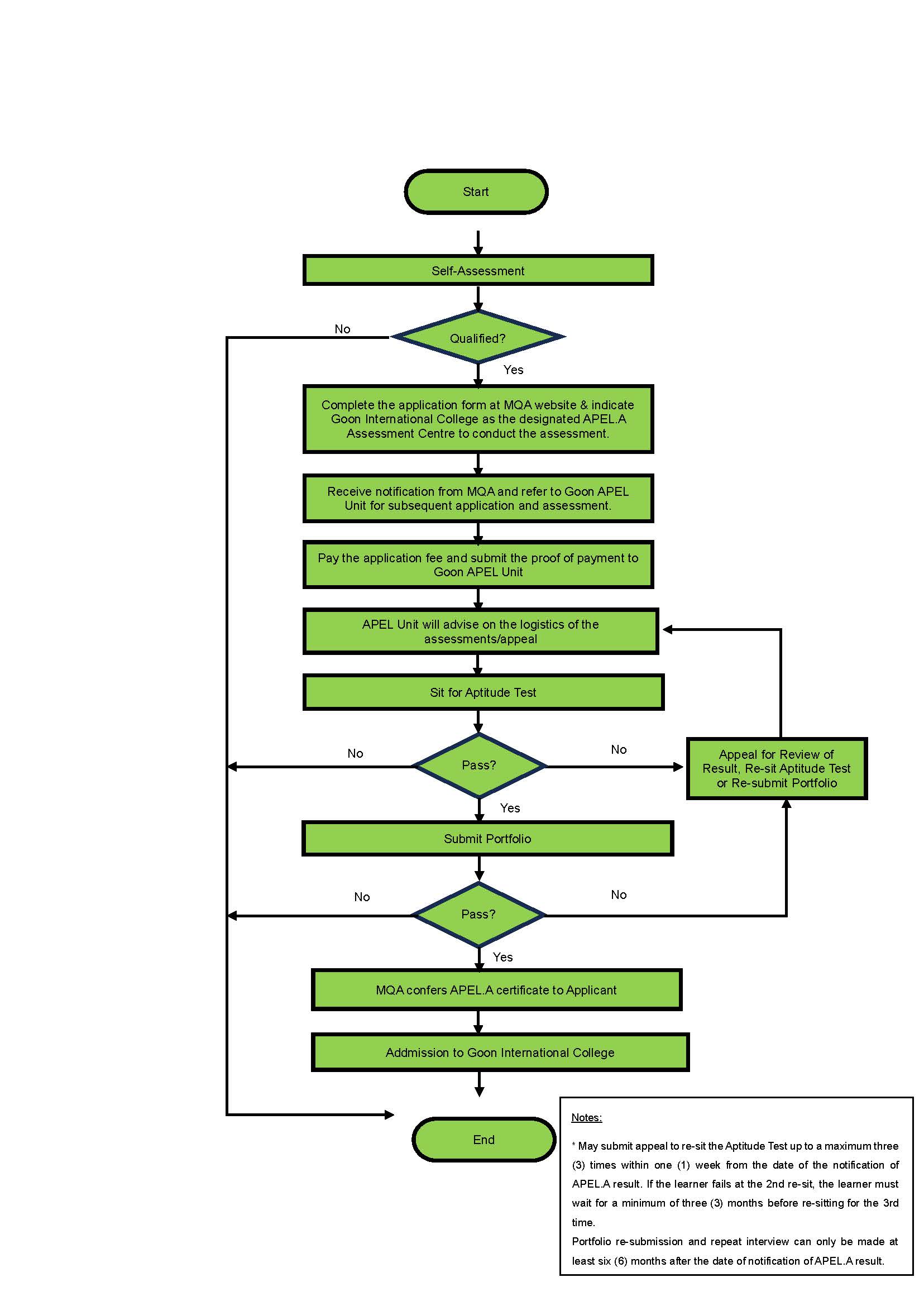
APEL-A: Empowering Adult Learners and Career Advancement in Malaysia

 

The Accreditation of Prior Experiential Learning (APEL-A) is a unique pathway in Malaysia’s educational landscape that offers adults the opportunity to gain recognition for their prior work experiences and learning outside formal education. By leveraging APEL-A, adults can gain academic credits, facilitating faster progression towards Global diploma programs, degrees, and professional qualifications. APEL-A is particularly beneficial for those looking to enhance their career progression while reducing the time and cost traditionally associated with higher education.

What is APEL-A?

APEL-A is a system that recognizes the knowledge and skills gained through workplace experience, volunteering, self-study, or other non-formal education avenues. This recognition enables adult learners to bypass some of the standard educational requirements and earn academic credits for the prior learning they have accumulated. It is an increasingly popular option for adults seeking educational opportunities, particularly those who are juggling work and family responsibilities.

Benefits of APEL-A in Higher Education

One of the primary benefits of APEL-A is the significant cost savings it offers. By recognizing prior learning, APEL-A helps students reduce the time to degree completion, allowing them to bypass certain courses and focus only on the areas where they need further academic development. This results in a more efficient and affordable education pathway, enabling students to enter the workforce sooner or advance more quickly in their current careers.

Moreover, APEL-A enhances professional qualifications by validating practical experience, which is often more aligned with the needs of employers compared to traditional academic qualifications. For adults looking to progress their careers, gaining APEL-A credits can make a significant difference, as it proves their competencies and readiness for higher responsibilities in the workplace.

 

APEL-A for Career Progression

 

For many adults, the motivation to pursue Postgraduate Diploma courses or degree programs often stems from the desire for career advancement. APEL-A offers flexible learning pathways that fit around work schedules, making it easier for adults to pursue education without putting their jobs on hold. Through APEL-A, adults can also gain professional recognition for their skills, which can be highly beneficial in securing promotions, changing industries, or expanding their professional networks.

APEL-A plays a key role in adult education by offering non-traditional learners a chance to further their education, regardless of age or previous academic background. Whether through private colleges, community colleges in Malaysia, or public colleges, APEL-A helps these institutions better cater to the needs of mature students.

How APEL-A Enhances Educational Opportunities

When it comes to how to apply to colleges in Malaysia, APEL-A offers an important alternative to traditional qualifications. Best colleges in Malaysia that offer APEL-A programs often cater to a broad demographic, including working adults, retirees, and individuals who have taken non-conventional educational routes. These top colleges for law enforcement or business programs offer flexible schedules, blended learning formats, and personalized educational pathways through APEL-A.

Not only does APEL-A offer opportunities for further academic progression, but it also ensures that adult learners can receive the academic recognition they deserve for their professional experiences. This is particularly relevant for adults who have already been working for years and are seeking opportunities for career advancement.

 

Flexible Learning Pathways and Educational Opportunities

Study abroad college programs, for instance, can integrate APEL-A recognition, allowing students to earn credits towards international qualifications. Additionally, institutions that offer community colleges in Malaysia are increasingly integrating APEL-A to help more students access higher education and diploma programs without needing to go through the traditional route.

In conclusion, APEL-A is a powerful tool for adults seeking to further their education or advance their careers. With the ability to earn credits for career advancement, reduce time to degree completion, and enjoy cost savings, APEL-A helps adult learners create flexible, career-focused educational pathways. Whether at private colleges, public colleges, or global diploma programs, APEL-A opens doors to higher education, making it a crucial step for career-focused individuals looking to enhance their qualifications.

 

How Much do APEL. A cost

 

Apel T-3 ---------- RM 240.00

Apel T-4 ---------- RM 240.00